Your switchboard and meter board are both part of your home's energy system.
Your switchboard contains all the switches for your home's electricity supply. It includes a switch that turns off the electricity supply for your entire home, as well as switches for individual circuits, such as hot water, power, lighting, and your oven.
Your meter board contains the electricity meter, which is responsible for recording the amount of energy you consume in order for your retailer to bill you for it.

Electrical cabinet showing a switchboard above a meter board
Location
Switchboards and meter boards are found in different locations depending on the type and age of your house, and the state where you live. While the location can differ, most boards are generally located towards the front of the house in an easily accessible location.
The meter board is generally outside so that the meter can be read. Some older style houses have the meter board on the front porch next to the front door (particularly in Victoria), whilst newer houses have a cabinet on the side of the house. Often there is a single cabinet that contains both the meter board and switchboard.
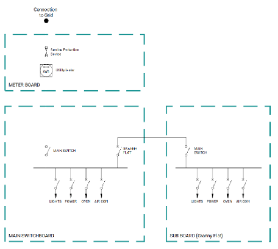
Main Switchboards and Sub-boards
The term ‘switchboard’ also encompasses Main Switchboards (MSB) and Sub-boards (SB). The Main Switchboard is the board where the incoming electricity supply connects to your house. It is from this board that you can isolate your entire home from the grid in order to conduct electrical work safely.
Sub-boards are installed when you have a separate load centre that will require a number of individual circuits, such as a granny flat or workshop. In this instance there will be a circuit that originates in the MSB (with associated circuit breaker) to provide power to this board. From this board (located in the granny flat or workshop) there will then be a number of circuits for power, lights, etc.

Single line diagram showing a home's meter board, main switchboard, and sub-board
Was this article helpful?
That’s Great!
Thank you for your feedback
Sorry! We couldn't be helpful
Thank you for your feedback
Feedback sent
We appreciate your effort and will try to fix the article